ПОСТАНОВЛЕНИЕ
Администрации Борисоглебского сельского поселения
Борисоглебского муниципального района
Ярославской области
Администрации Борисоглебского сельского поселения
Борисоглебского муниципального района
Ярославской области
от 20.06.2012 г. № 92
п. Борисоглебский
п. Борисоглебский
Об утверждении Административного регламента
по предоставлению муниципальной услуги
«Предоставление в собственность, постоянное
(бессрочное) пользование, в безвозмездное
пользование, аренду земельных участков,
находящихся в собственности Борисоглебского
сельского поселения Борисоглебского муниципального
района, юридическим лицам и гражданам»
по предоставлению муниципальной услуги
«Предоставление в собственность, постоянное
(бессрочное) пользование, в безвозмездное
пользование, аренду земельных участков,
находящихся в собственности Борисоглебского
сельского поселения Борисоглебского муниципального
района, юридическим лицам и гражданам»
Руководствуясь Федеральным законом от 06.10.2003 № 131-ФЗ «Об общих принципах организации местного самоуправления в Российской Федерации», Федеральным законом от 27.07.2010 № 210-ФЗ «Об организации предоставления государственных и муниципальных услуг» администрация Борисоглебского сельского поселения ПОСТАНОВЛЯЕТ:
1. Утвердить административный регламент по предоставлению муниципальной услуги «Предоставление в собственность, постоянное (бессрочное) пользование, в безвозмездное пользование, аренду земельных участков, находящихся в собственности Борисоглебского
сельского поселения Борисоглебского муниципального района, юридическим лицам и гражданам» в Борисоглебском сельском поселении.( Прилагается).
2. Привести должностные инструкции сотрудников Борисоглебского сельского поселения, участвующих в предоставлении муниципальной услуги, в соответствие с административным регламентом в течение месяца со дня издания постановления.
3. Разместить административный регламент на сайте Борисоглебского муниципального района в информационно - телекомуникацинной сети Интернет.
4. Контроль за исполнением настоящего постановления оставляю за собой.
5. Настоящее постановление вступает в силу со дня его официального опубликования.
1. Утвердить административный регламент по предоставлению муниципальной услуги «Предоставление в собственность, постоянное (бессрочное) пользование, в безвозмездное пользование, аренду земельных участков, находящихся в собственности Борисоглебского
сельского поселения Борисоглебского муниципального района, юридическим лицам и гражданам» в Борисоглебском сельском поселении.( Прилагается).
2. Привести должностные инструкции сотрудников Борисоглебского сельского поселения, участвующих в предоставлении муниципальной услуги, в соответствие с административным регламентом в течение месяца со дня издания постановления.
3. Разместить административный регламент на сайте Борисоглебского муниципального района в информационно - телекомуникацинной сети Интернет.
4. Контроль за исполнением настоящего постановления оставляю за собой.
5. Настоящее постановление вступает в силу со дня его официального опубликования.
Глава Борисоглебского сельского поселения С.А.Шишкин
Приложение к постановлению администрации Борисоглебского
сельского поселения
от 20.06.2012 г. № 92
Административный регламент
по предоставлению муниципальной услуги «Предоставление в собственность, постоянное (бессрочное) пользование, в безвозмездное пользование, аренду земельных участков, находящихся в собственности Борисоглебского сельского поселения Борисоглебского муниципального района, юридическим лицам и гражданам»
по предоставлению муниципальной услуги «Предоставление в собственность, постоянное (бессрочное) пользование, в безвозмездное пользование, аренду земельных участков, находящихся в собственности Борисоглебского сельского поселения Борисоглебского муниципального района, юридическим лицам и гражданам»
1. Общие положения
1. Настоящий административный регламент предоставления муниципальной услуги «Предоставление в собственность, постоянное (бессрочное) пользование, в безвозмездное пользование, аренду земельных участков, находящихся в собственности Борисоглебского
сельского поселения Борисоглебского муниципального района, юридическим лицам и гражданам» устанавливает порядок и стандарт предоставления муниципальной услуги по представлению в собственность, постоянное (бессрочное) пользование, в безвозмездное пользование, аренду земельных участков, находящихся в собственности Борисоглебского сельского поселения Борисоглебского муниципального района (далее - муниципальная услуга).
1.2. Описание заявителей муниципальной услуги.
Заявителями муниципальной услуги являются: юридические лица или их уполномоченные представители, граждане Российской Федерации, иностранные граждане, лица без гражданства, или их уполномоченные представители.
От имени заявителей обращаться за предоставлением муниципальной услуги имеют право официальные представители физических и юридических лиц (далее – уполномоченные представители). При этом представитель физического лица должен предоставить нотариально удостоверенную доверенность, подтверждающую полномочия на обращение с заявлением о предоставлении муниципальной услуги, представитель юридического лица - доверенность на право представлять интересы юридического лица с точным указанием полномочий.
1.3. Требования к порядку информирования о порядке предоставления муниципальной услуги
1.3.1. Основными требованиями к информированию заявителей являются:
- достоверность предоставляемой информации;
- четкость изложения информации;
- полнота информирования;
- наглядность форм предоставляемой информации;
- удобство и доступность получения информации;
- оперативность предоставления информации;
1.3.2. Информирование о порядке предоставления муниципальной услуги осуществляется специалистом администрации Борисоглебского сельского поселения.
Место нахождения администрации Борисоглебского сельского поселения и почтовый адрес: 152170, Ярославская область, п. Борисоглебский, ул. Красноармейская, д.8
адрес страницы Администрации Борисоглебского сельского поселения на официальном сайте Администрации Борисоглебского муниципального района в сети Интернет, содержащего информацию о предоставлении муниципальной услуги: http://www.borisogleb.ru/
адрес электронной почты: Этот адрес электронной почты защищён от спам-ботов. У вас должен быть включен JavaScript для просмотра.
справочные телефоны: (48539) 2-19-05, 2-10-98
график работы: понедельник – пятница: с 8.00 до 12.00, с 13.00 до 17.00,
прием заявлений и документов для предоставления муниципальной услуги осуществляется по графику работы администрации;
устные консультации при личном приеме по вопросам предоставления муниципальной услуги осуществляются в Администрации Борисоглебского сельского поселения по графику работы Администрации.
1.3.3.Заявители могут получить информацию по вопросам предоставления муниципальной услуги, в том числе о ходе предоставления муниципальной услуги:
- по телефону специалист администрации даст исчерпывающую информацию по вопросам информационного обслуживания пользователей архивными документами.
- по письменным обращениям
- при личном обращении граждан - прием граждан
- посредством размещения информационных материалов на официальном сайте Администрации Борисоглебского муниципального района (http://www.borisogleb.ru/) путем обеспечения доступа к автоматизированной информационной системе «Муниципальные услуги» в соответствии с муниципальным правовым актом, регламентирующим ведение указанной информационной системы.
1.3.3.1.При информировании по телефону специалист администрации должен назвать свою фамилию, имя, отчество, должность, а также наименование органа, в которое обратилось заинтересованное лицо, а затем - в вежливой форме четко и подробно проинформировать обратившегося по интересующим вопросам.
Во время разговора специалист должен произносить слова четко. Если на момент поступления звонка, специалист администрации проводит личный прием граждан, он вправе предложить обратиться по телефону позже, либо, в случае срочности получения информации, предупредить о возможности прерывания разговора по телефону для личного приема граждан. В конце информирования специалист, осуществляющий прием и консультирование, должен кратко подвести итог разговора и перечислить действия, которые необходимо предпринять (кто именно, когда и что должен сделать).
При невозможности специалиста, принявшего звонок, самостоятельно ответить на поставленные вопросы, телефонный звонок должен быть переадресован (переведен) на другое должностное лицо, или же обратившемуся гражданину должен быть сообщен телефонный номер, по которому можно получить необходимую информацию.
1.3.3.2. Индивидуальное письменное информирование при обращении заинтересованных лиц в администрацию осуществляется путем почтовых отправлений.
Специалист администрации рассматривает обращение лично и готовит ответ.
Ответ на вопрос предоставляется в простой, четкой и понятной форме, с указанием фамилии, имени, отчества и номера телефона непосредственного исполнителя. Ответ направляется в письменном виде на адрес заинтересованного лица в течение 10 рабочих дней с момента обращения.
1.3.3.3.При консультации посредством индивидуального устного информирования, специалист администрации дает гражданину полный, точный и оперативный ответ на поставленные вопросы.
В случае, если для подготовки ответа требуется продолжительное время, сотрудник, осуществляющий устное информирование, может предложить заинтересованным лицам обратиться за необходимой информацией в письменном виде либо назначить другое удобное для заинтересованного лица время для устного информирования (с учетом графика работы отдела).
Информацию о сроке завершения оформления документов и возможности их получения потребителю муниципальной услуги сообщается при подаче документов.
1.3.3.4. На информационных стендах в администрации размещаются следующие информационные материалы:
- сведения о перечне предоставляемых услуг;
- выдержки из нормативно-правовых актов, регулирующих предоставление муниципальных услуг;
- порядок обжалования действий (бездействий) и решений, осуществляемых (принятых) в ходе предоставления муниципальной услуги;
- образец заполнения заявления;
- перечень документов, которые заявитель должен предоставить для предоставления муниципальной услуги;
- перечень оснований для отказа в предоставлении муниципальной услуги;
- адрес, номера телефонов, график работы и график приёма заявителей;
- административный регламент;
- необходимая оперативная информация о предоставлении муниципальной услуги.
Информационные стенды, содержащие информацию о предоставлении информационной услуге, должны быть максимально заметны, хорошо просматриваемы и функциональны. Текст материалов, размещаемых на информационных стендах, должен быть напечатан удобным для чтения шрифтом.
1.3.4. График работы администрации Борисоглебского сельского поселения:
Понедельник, вторник, среда, четверг, пятница с 8.00 до 17.00
Обеденный перерыв с 12.00 до 13.00
Суббота, воскресенье выходной
В предпраздничные дни рабочее время сокращается на один час.
1. Настоящий административный регламент предоставления муниципальной услуги «Предоставление в собственность, постоянное (бессрочное) пользование, в безвозмездное пользование, аренду земельных участков, находящихся в собственности Борисоглебского
сельского поселения Борисоглебского муниципального района, юридическим лицам и гражданам» устанавливает порядок и стандарт предоставления муниципальной услуги по представлению в собственность, постоянное (бессрочное) пользование, в безвозмездное пользование, аренду земельных участков, находящихся в собственности Борисоглебского сельского поселения Борисоглебского муниципального района (далее - муниципальная услуга).
1.2. Описание заявителей муниципальной услуги.
Заявителями муниципальной услуги являются: юридические лица или их уполномоченные представители, граждане Российской Федерации, иностранные граждане, лица без гражданства, или их уполномоченные представители.
От имени заявителей обращаться за предоставлением муниципальной услуги имеют право официальные представители физических и юридических лиц (далее – уполномоченные представители). При этом представитель физического лица должен предоставить нотариально удостоверенную доверенность, подтверждающую полномочия на обращение с заявлением о предоставлении муниципальной услуги, представитель юридического лица - доверенность на право представлять интересы юридического лица с точным указанием полномочий.
1.3. Требования к порядку информирования о порядке предоставления муниципальной услуги
1.3.1. Основными требованиями к информированию заявителей являются:
- достоверность предоставляемой информации;
- четкость изложения информации;
- полнота информирования;
- наглядность форм предоставляемой информации;
- удобство и доступность получения информации;
- оперативность предоставления информации;
1.3.2. Информирование о порядке предоставления муниципальной услуги осуществляется специалистом администрации Борисоглебского сельского поселения.
Место нахождения администрации Борисоглебского сельского поселения и почтовый адрес: 152170, Ярославская область, п. Борисоглебский, ул. Красноармейская, д.8
адрес страницы Администрации Борисоглебского сельского поселения на официальном сайте Администрации Борисоглебского муниципального района в сети Интернет, содержащего информацию о предоставлении муниципальной услуги: http://www.borisogleb.ru/
адрес электронной почты: Этот адрес электронной почты защищён от спам-ботов. У вас должен быть включен JavaScript для просмотра.
справочные телефоны: (48539) 2-19-05, 2-10-98
график работы: понедельник – пятница: с 8.00 до 12.00, с 13.00 до 17.00,
прием заявлений и документов для предоставления муниципальной услуги осуществляется по графику работы администрации;
устные консультации при личном приеме по вопросам предоставления муниципальной услуги осуществляются в Администрации Борисоглебского сельского поселения по графику работы Администрации.
1.3.3.Заявители могут получить информацию по вопросам предоставления муниципальной услуги, в том числе о ходе предоставления муниципальной услуги:
- по телефону специалист администрации даст исчерпывающую информацию по вопросам информационного обслуживания пользователей архивными документами.
- по письменным обращениям
- при личном обращении граждан - прием граждан
- посредством размещения информационных материалов на официальном сайте Администрации Борисоглебского муниципального района (http://www.borisogleb.ru/) путем обеспечения доступа к автоматизированной информационной системе «Муниципальные услуги» в соответствии с муниципальным правовым актом, регламентирующим ведение указанной информационной системы.
1.3.3.1.При информировании по телефону специалист администрации должен назвать свою фамилию, имя, отчество, должность, а также наименование органа, в которое обратилось заинтересованное лицо, а затем - в вежливой форме четко и подробно проинформировать обратившегося по интересующим вопросам.
Во время разговора специалист должен произносить слова четко. Если на момент поступления звонка, специалист администрации проводит личный прием граждан, он вправе предложить обратиться по телефону позже, либо, в случае срочности получения информации, предупредить о возможности прерывания разговора по телефону для личного приема граждан. В конце информирования специалист, осуществляющий прием и консультирование, должен кратко подвести итог разговора и перечислить действия, которые необходимо предпринять (кто именно, когда и что должен сделать).
При невозможности специалиста, принявшего звонок, самостоятельно ответить на поставленные вопросы, телефонный звонок должен быть переадресован (переведен) на другое должностное лицо, или же обратившемуся гражданину должен быть сообщен телефонный номер, по которому можно получить необходимую информацию.
1.3.3.2. Индивидуальное письменное информирование при обращении заинтересованных лиц в администрацию осуществляется путем почтовых отправлений.
Специалист администрации рассматривает обращение лично и готовит ответ.
Ответ на вопрос предоставляется в простой, четкой и понятной форме, с указанием фамилии, имени, отчества и номера телефона непосредственного исполнителя. Ответ направляется в письменном виде на адрес заинтересованного лица в течение 10 рабочих дней с момента обращения.
1.3.3.3.При консультации посредством индивидуального устного информирования, специалист администрации дает гражданину полный, точный и оперативный ответ на поставленные вопросы.
В случае, если для подготовки ответа требуется продолжительное время, сотрудник, осуществляющий устное информирование, может предложить заинтересованным лицам обратиться за необходимой информацией в письменном виде либо назначить другое удобное для заинтересованного лица время для устного информирования (с учетом графика работы отдела).
Информацию о сроке завершения оформления документов и возможности их получения потребителю муниципальной услуги сообщается при подаче документов.
1.3.3.4. На информационных стендах в администрации размещаются следующие информационные материалы:
- сведения о перечне предоставляемых услуг;
- выдержки из нормативно-правовых актов, регулирующих предоставление муниципальных услуг;
- порядок обжалования действий (бездействий) и решений, осуществляемых (принятых) в ходе предоставления муниципальной услуги;
- образец заполнения заявления;
- перечень документов, которые заявитель должен предоставить для предоставления муниципальной услуги;
- перечень оснований для отказа в предоставлении муниципальной услуги;
- адрес, номера телефонов, график работы и график приёма заявителей;
- административный регламент;
- необходимая оперативная информация о предоставлении муниципальной услуги.
Информационные стенды, содержащие информацию о предоставлении информационной услуге, должны быть максимально заметны, хорошо просматриваемы и функциональны. Текст материалов, размещаемых на информационных стендах, должен быть напечатан удобным для чтения шрифтом.
1.3.4. График работы администрации Борисоглебского сельского поселения:
Понедельник, вторник, среда, четверг, пятница с 8.00 до 17.00
Обеденный перерыв с 12.00 до 13.00
Суббота, воскресенье выходной
В предпраздничные дни рабочее время сокращается на один час.
2. Стандарт предоставления муниципальной услуги
2.1 Наименование муниципальной услуги – «Представление в собственность, постоянное (бессрочное) пользование, в безвозмездное пользование, аренду земельных участков, находящихся в собственности Борисоглебского сельского поселения, Борисоглебского муниципального района, юридическим лицам и гражданам».
2.2. Наименование органа предоставляющего муниципальную услугу.
Предоставление муниципальной услуги осуществляется администрацией Борисоглебского сельского поселения (далее – администрация).
2.3. Результат предоставления муниципальной услуги.
Результатом предоставления муниципальной услуги являются:
1) принятие постановления о предоставлении земельного участка, государственная собственность на который не разграничена в собственность;
2) принятие постановления о предоставлении земельного участка, государственная собственность на который не разграничена в постоянное бессрочное пользование;
3) принятие постановления о предоставлении земельного участка, государственная собственность на который не разграничена в безвозмездное срочное пользование;
4) принятие постановления о предоставлении земельного участка, государственная собственность на который не разграничена в аренду и заключение договора аренды земельного участка.
2.4. Срок предоставления муниципальной услуги.
Предоставление муниципальной услуги осуществляется в течение 30 календарных дней со дня регистрации в администрации заявления о представлении в собственность, постоянное (бессрочное) пользование, в безвозмездное пользование, аренду земельных участков, находящихся в собственности муниципального образования, с пакетом документов, необходимым для рассмотрения вопроса о предоставлении муниципальной услуги.
При этом в общий срок предоставления муниципальной услуги не засчитывается срок, на который было приостановлено предоставление муниципальной услуги. После устранения причин, послуживших основанием для приостановления предоставления муниципальной услуги, течение общего срока предоставления муниципальной услуги возобновляется.
2.5. Правовые основания для предоставления муниципальной услуги.
Предоставление муниципальной услуги осуществляется на основании:
- Конституции Российской Федерации (принята на всенародном голосовании 12.12.1993);
- Гражданского кодекса Российской Федерации (введен в действие Федеральными законами от 30.11.1994 № 52-ФЗ «О введении в действие части первой Гражданского кодекса Российской федерации»; от 26.01.1996 № 15 ФЗ «О введении в действие части второй Гражданского кодекса Российской федерации» от 26.11.2001 № 147-ФЗ «О введении в действие части третьей Гражданского кодекса Российской федерации»; от 18.12.2006 № 231-ФЗ «О введении в действие части четвертой Гражданского кодекса Российской федерации»);
- Земельного кодекса Российской Федерации (введен в действие Федеральным законом от 25.10.2001 № 137-ФЗ «О введении в действие Земельного кодекса Российской федерации»);
- Федерального закона Российской Федерации от 06.10.2003 № 131-ФЗ «Об общих принципах организации местного самоуправления в Российской Федерации»;
- Федерального закона Российской Федерации от 25.10.2001 № 137-ФЗ «О введении в действие Земельного кодекса Российской Федерации»;
- Федерального закона Российской Федерации от 21.07.1997 № 122-ФЗ «О государственной регистрации прав на недвижимое имущество и сделок с ним»;
- Федерального закона Российской Федерации от 24.07.2007 № 221-ФЗ «О государственном кадастре недвижимости»;
- Федерального закона Российской Федерации от 02.05.2006 № 59-ФЗ «О порядке рассмотрения обращений граждан российской Федерации»;
- Федерального закона от 27.07.2010 № 210-ФЗ «Об организации предоставления государственных и муниципальных услуг»;
Устава Борисоглебского сельского поселения Борисоглебского муниципального района Ярославской области.
2.6. Исчерпывающий перечень документов, необходимых в соответствии с законодательными или иными нормативными правовыми актами для предоставления муниципальной услуги с разделением на документы и информацию, которые заявитель должен представить самостоятельно, и документы, которые заявитель вправе представить по собственной инициативе, так как они подлежат представлению в рамках межведомственного информационного взаимодействия.
2.6.1. Перечень документов для представления в собственность, постоянное (бессрочное) пользование, в безвозмездное пользование, аренду земельных участков, находящихся в собственности муниципального образования, юридическим лицам и гражданам:
- заявление о передаче земельного участка по форме согласно приложению № 2 к Административному регламенту;
- документ, удостоверяющий личность заявителя;
- доверенность, подтверждающая полномочия представителя заявителя с точным указанием полномочий;
- копия свидетельства о внесении записи в Единый государственный реестр юридических лиц, выданного территориальным налоговым органом;
- копии учредительных документов юридического лица;
- документы, подтверждающие полномочия руководителя юридического лица (приказ, протокол общего собрания или иное в соответствии с учредительными документами юридического лица).
В соответствии со статьей 7 Федерального закона от 27.07.2010 № 210-ФЗ «Об организации предоставления государственных и муниципальных услуг» (далее – ФЗ № 210) при предоставлении муниципальной услуги от заявителя не требуется осуществления действий, в том числе согласований, необходимых для получения муниципальной услуги и связанных с обращением в иные государственные органы, органы местного самоуправления, организации, за исключением получения услуг, включенных в перечни, указанные в части 1 статьи 9 ФЗ № 210.
От заявителя запрещается требовать:
предоставление документов и информации или осуществление действий, предоставление или осуществление которых не предусмотрено нормативными правовыми актами, регулирующими отношения, возникающие в связи с предоставлением муниципальной услуги;
представления документов и информации, в том числе об оплате государственной пошлины, взимаемой за предоставление муниципальных услуг, которые находятся в распоряжении органов, предоставляющих муниципальные услуги, иных государственных органов, органов местного самоуправления либо подведомственных государственным органам или органам местного самоуправления организаций, участвующих в предоставлении предусмотренных частью 1 статьи 1 ФЗ № 210 государственных и муниципальных услуг, в соответствии с нормативными правовыми актами Российской Федерации, нормативными правовыми актами Тамбовской области, муниципальными правовыми актами, за исключением документов, включенных в определенный частью 6 статьи 7 ФЗ № 210 перечень документов. Заявитель вправе представить указанные документы и информацию в органы, предоставляющие муниципальные услуги, по собственной инициативе.
Образец заявления для получения муниципальной услуги (приложение № 2 к Административному регламенту) можно получить у должностного лица лично, на официальном сайте Борисоглебского муниципального района http://www.borisogleb.ru.
2.6.2. Копии всех прилагаемых к заявлению документов, за исключением копий документов, верность которых засвидетельствована в нотариальном порядке, предоставляются с подлинниками, которые после проведения сверки возвращаются заявителю.
2.6.3. Документы, являющиеся основанием для получения муниципальной услуги, представляются в учреждение посредством личного обращения заявителя, либо направления заверенных копий документов по почте заказным письмом.
Факт подтверждения направления документов по почте лежит на заявителе.
Датой обращения и предоставления документов является день регистрация документов в администрации поселения.
2.7. Исчерпывающий перечень оснований для отказа в приеме документов, необходимых для предоставления муниципальной услуги.
Отказ в приеме документов не допускается.
2.8. Перечень оснований для приостановления предоставления муниципальной услуги.
2.8.1. Предоставление муниципальной услуги приостанавливается в случае:
- письменного заявления о приостановлении муниципальной услуги с указанием причин и срока приостановления;
- решения (определения, постановления) суда или иного уполномоченного органа о наложении ареста на объект недвижимого имущества или запрета совершать определенные действия с объектом недвижимого имущества;
- выявления, по результатам проверки документов, причин, неустранение которых приведет к отказу в предоставлении муниципальной услуги по основаниям, предусмотренным пунктом 2.9. Административного регламента.
2.8.2.Уведомление о приостановлении предоставления услуги (далее - Уведомление) оформляется по форме согласно приложению № 4 к Административному регламенту и передается заявителю лично или отправляется по почте, электронной почте, посредством факсимильной связи с уведомлением о вручении в течение трех рабочих дней со дня регистрации уведомления в администрации.
Факт выдачи Уведомления заявителю отмечается на экземпляре, который остается в администрации.
2.8.3. Уведомление должно содержать рекомендации о том, что необходимо сделать заявителю, чтобы муниципальная услуга была возобновлена.
2.8.4. В случае не устранения заявителем в течение 15 календарных дней со дня получения уведомления о приостановлении предоставления муниципальной услуги причин, послуживших основанием для приостановления предоставления муниципальной услуги, заявителю направляется уведомление об отказе в предоставлении муниципальной услуги с документами, предоставленными заявителем или его уполномоченным представителем в соответствии с подпунктом 2.6.1 Административного регламента.
2.9. Перечень оснований для отказа в предоставлении муниципальной услуги.
2.9.1. В предоставлении муниципальной услуги может быть отказано по следующим основаниям:
несоответствия представленных документов по форме и (или) содержанию нормам действующего законодательства;
непредставление документов, определенных подпунктом 2.6.1 Административного регламента, после истечения срока приостановления предоставления муниципальной услуги;
невозможность размещения объекта на земельном участке в связи с наличием на нем сетей инженерных инфраструктур.
2.9.2. Отказ в предоставлении муниципальной услуги оформляется в аналогичном порядке согласно подпунктам 2.8.2, 2.8.3 Административного регламента.
2.9.3. Отказ в предоставлении муниципальной услуги должен содержать рекомендации о том, что нужно сделать, чтобы муниципальная услуга была предоставлена.
2.9.4. Уведомление передается заявителю лично или направляется по почте с уведомлением о вручении либо иным способом по адресу, указанному заявителем.
2.10. Размер платы, взимаемой с заявителя при предоставлении муниципальной услуги.
Муниципальная услуга предоставляется бесплатно.
2.11. Максимальный срок ожидания в очереди при личном обращении при подаче запроса о предоставлении муниципальной услуги и при получении результата предоставления муниципальной услуги не может превышать 30 минут.
2.12. Срок регистрации запроса заявителя о предоставлении муниципальной услуги составляет 1 рабочий день.
2.13. Требования к местам предоставления муниципальной услуги.
2.12.1.Требования к местам информирования.
Места, предназначенные для ознакомления заявителей с информационными материалами, оборудуются:
- информационными стендами;
- стульями и столами (стойками для письма) для возможности оформления документов.
2.12.2. Требования к местам ожидания.
Места для ожидания должны соответствовать комфортным условиям для заявителей.
Места ожидания на предоставление или получение документов должны быть оборудованы стульями или скамьями (банкетками). Количество мест ожидания определяется исходя из фактической нагрузки и возможностей для их размещения в здании, но не может составлять менее 4 мест.
Места для оформления документов оборудуются стульями, столами (стойками) и обеспечиваются образцами заполнения документов, бланками заявлений и канцелярскими принадлежностями.
2.12.3. Требования к местам приема заявителей.
Кабинеты приема заявителей должны быть оборудованы информационными табличками (вывесками) с указанием:
- номера и названия кабинета;
- фамилии, имени, отчества и должности специалиста учреждения, осуществляющего прием;
- режима работы.
Специалист учреждения, осуществляющий прием, обеспечивается личными идентификационными карточками и (или) настольными табличками.
Место для приема посетителя должно быть снабжено стулом, иметь место для письма и раскладки документов.
Рабочее место специалиста учреждения должно быть оборудовано персональным компьютером с возможностью доступа к необходимым информационным базам данных, печатающим устройствам, источником бесперебойного питания.
При организации рабочих мест должна быть предусмотрена возможность свободного входа и выхода из помещения при необходимости.
В целях обеспечения конфиденциальности сведений о заявителе, одним специалистом одновременно ведется прием только одного посетителя. Одновременное консультирование и (или) прием двух и более посетителей не допускается.
2.1 Наименование муниципальной услуги – «Представление в собственность, постоянное (бессрочное) пользование, в безвозмездное пользование, аренду земельных участков, находящихся в собственности Борисоглебского сельского поселения, Борисоглебского муниципального района, юридическим лицам и гражданам».
2.2. Наименование органа предоставляющего муниципальную услугу.
Предоставление муниципальной услуги осуществляется администрацией Борисоглебского сельского поселения (далее – администрация).
2.3. Результат предоставления муниципальной услуги.
Результатом предоставления муниципальной услуги являются:
1) принятие постановления о предоставлении земельного участка, государственная собственность на который не разграничена в собственность;
2) принятие постановления о предоставлении земельного участка, государственная собственность на который не разграничена в постоянное бессрочное пользование;
3) принятие постановления о предоставлении земельного участка, государственная собственность на который не разграничена в безвозмездное срочное пользование;
4) принятие постановления о предоставлении земельного участка, государственная собственность на который не разграничена в аренду и заключение договора аренды земельного участка.
2.4. Срок предоставления муниципальной услуги.
Предоставление муниципальной услуги осуществляется в течение 30 календарных дней со дня регистрации в администрации заявления о представлении в собственность, постоянное (бессрочное) пользование, в безвозмездное пользование, аренду земельных участков, находящихся в собственности муниципального образования, с пакетом документов, необходимым для рассмотрения вопроса о предоставлении муниципальной услуги.
При этом в общий срок предоставления муниципальной услуги не засчитывается срок, на который было приостановлено предоставление муниципальной услуги. После устранения причин, послуживших основанием для приостановления предоставления муниципальной услуги, течение общего срока предоставления муниципальной услуги возобновляется.
2.5. Правовые основания для предоставления муниципальной услуги.
Предоставление муниципальной услуги осуществляется на основании:
- Конституции Российской Федерации (принята на всенародном голосовании 12.12.1993);
- Гражданского кодекса Российской Федерации (введен в действие Федеральными законами от 30.11.1994 № 52-ФЗ «О введении в действие части первой Гражданского кодекса Российской федерации»; от 26.01.1996 № 15 ФЗ «О введении в действие части второй Гражданского кодекса Российской федерации» от 26.11.2001 № 147-ФЗ «О введении в действие части третьей Гражданского кодекса Российской федерации»; от 18.12.2006 № 231-ФЗ «О введении в действие части четвертой Гражданского кодекса Российской федерации»);
- Земельного кодекса Российской Федерации (введен в действие Федеральным законом от 25.10.2001 № 137-ФЗ «О введении в действие Земельного кодекса Российской федерации»);
- Федерального закона Российской Федерации от 06.10.2003 № 131-ФЗ «Об общих принципах организации местного самоуправления в Российской Федерации»;
- Федерального закона Российской Федерации от 25.10.2001 № 137-ФЗ «О введении в действие Земельного кодекса Российской Федерации»;
- Федерального закона Российской Федерации от 21.07.1997 № 122-ФЗ «О государственной регистрации прав на недвижимое имущество и сделок с ним»;
- Федерального закона Российской Федерации от 24.07.2007 № 221-ФЗ «О государственном кадастре недвижимости»;
- Федерального закона Российской Федерации от 02.05.2006 № 59-ФЗ «О порядке рассмотрения обращений граждан российской Федерации»;
- Федерального закона от 27.07.2010 № 210-ФЗ «Об организации предоставления государственных и муниципальных услуг»;
Устава Борисоглебского сельского поселения Борисоглебского муниципального района Ярославской области.
2.6. Исчерпывающий перечень документов, необходимых в соответствии с законодательными или иными нормативными правовыми актами для предоставления муниципальной услуги с разделением на документы и информацию, которые заявитель должен представить самостоятельно, и документы, которые заявитель вправе представить по собственной инициативе, так как они подлежат представлению в рамках межведомственного информационного взаимодействия.
2.6.1. Перечень документов для представления в собственность, постоянное (бессрочное) пользование, в безвозмездное пользование, аренду земельных участков, находящихся в собственности муниципального образования, юридическим лицам и гражданам:
- заявление о передаче земельного участка по форме согласно приложению № 2 к Административному регламенту;
- документ, удостоверяющий личность заявителя;
- доверенность, подтверждающая полномочия представителя заявителя с точным указанием полномочий;
- копия свидетельства о внесении записи в Единый государственный реестр юридических лиц, выданного территориальным налоговым органом;
- копии учредительных документов юридического лица;
- документы, подтверждающие полномочия руководителя юридического лица (приказ, протокол общего собрания или иное в соответствии с учредительными документами юридического лица).
В соответствии со статьей 7 Федерального закона от 27.07.2010 № 210-ФЗ «Об организации предоставления государственных и муниципальных услуг» (далее – ФЗ № 210) при предоставлении муниципальной услуги от заявителя не требуется осуществления действий, в том числе согласований, необходимых для получения муниципальной услуги и связанных с обращением в иные государственные органы, органы местного самоуправления, организации, за исключением получения услуг, включенных в перечни, указанные в части 1 статьи 9 ФЗ № 210.
От заявителя запрещается требовать:
предоставление документов и информации или осуществление действий, предоставление или осуществление которых не предусмотрено нормативными правовыми актами, регулирующими отношения, возникающие в связи с предоставлением муниципальной услуги;
представления документов и информации, в том числе об оплате государственной пошлины, взимаемой за предоставление муниципальных услуг, которые находятся в распоряжении органов, предоставляющих муниципальные услуги, иных государственных органов, органов местного самоуправления либо подведомственных государственным органам или органам местного самоуправления организаций, участвующих в предоставлении предусмотренных частью 1 статьи 1 ФЗ № 210 государственных и муниципальных услуг, в соответствии с нормативными правовыми актами Российской Федерации, нормативными правовыми актами Тамбовской области, муниципальными правовыми актами, за исключением документов, включенных в определенный частью 6 статьи 7 ФЗ № 210 перечень документов. Заявитель вправе представить указанные документы и информацию в органы, предоставляющие муниципальные услуги, по собственной инициативе.
Образец заявления для получения муниципальной услуги (приложение № 2 к Административному регламенту) можно получить у должностного лица лично, на официальном сайте Борисоглебского муниципального района http://www.borisogleb.ru.
2.6.2. Копии всех прилагаемых к заявлению документов, за исключением копий документов, верность которых засвидетельствована в нотариальном порядке, предоставляются с подлинниками, которые после проведения сверки возвращаются заявителю.
2.6.3. Документы, являющиеся основанием для получения муниципальной услуги, представляются в учреждение посредством личного обращения заявителя, либо направления заверенных копий документов по почте заказным письмом.
Факт подтверждения направления документов по почте лежит на заявителе.
Датой обращения и предоставления документов является день регистрация документов в администрации поселения.
2.7. Исчерпывающий перечень оснований для отказа в приеме документов, необходимых для предоставления муниципальной услуги.
Отказ в приеме документов не допускается.
2.8. Перечень оснований для приостановления предоставления муниципальной услуги.
2.8.1. Предоставление муниципальной услуги приостанавливается в случае:
- письменного заявления о приостановлении муниципальной услуги с указанием причин и срока приостановления;
- решения (определения, постановления) суда или иного уполномоченного органа о наложении ареста на объект недвижимого имущества или запрета совершать определенные действия с объектом недвижимого имущества;
- выявления, по результатам проверки документов, причин, неустранение которых приведет к отказу в предоставлении муниципальной услуги по основаниям, предусмотренным пунктом 2.9. Административного регламента.
2.8.2.Уведомление о приостановлении предоставления услуги (далее - Уведомление) оформляется по форме согласно приложению № 4 к Административному регламенту и передается заявителю лично или отправляется по почте, электронной почте, посредством факсимильной связи с уведомлением о вручении в течение трех рабочих дней со дня регистрации уведомления в администрации.
Факт выдачи Уведомления заявителю отмечается на экземпляре, который остается в администрации.
2.8.3. Уведомление должно содержать рекомендации о том, что необходимо сделать заявителю, чтобы муниципальная услуга была возобновлена.
2.8.4. В случае не устранения заявителем в течение 15 календарных дней со дня получения уведомления о приостановлении предоставления муниципальной услуги причин, послуживших основанием для приостановления предоставления муниципальной услуги, заявителю направляется уведомление об отказе в предоставлении муниципальной услуги с документами, предоставленными заявителем или его уполномоченным представителем в соответствии с подпунктом 2.6.1 Административного регламента.
2.9. Перечень оснований для отказа в предоставлении муниципальной услуги.
2.9.1. В предоставлении муниципальной услуги может быть отказано по следующим основаниям:
несоответствия представленных документов по форме и (или) содержанию нормам действующего законодательства;
непредставление документов, определенных подпунктом 2.6.1 Административного регламента, после истечения срока приостановления предоставления муниципальной услуги;
невозможность размещения объекта на земельном участке в связи с наличием на нем сетей инженерных инфраструктур.
2.9.2. Отказ в предоставлении муниципальной услуги оформляется в аналогичном порядке согласно подпунктам 2.8.2, 2.8.3 Административного регламента.
2.9.3. Отказ в предоставлении муниципальной услуги должен содержать рекомендации о том, что нужно сделать, чтобы муниципальная услуга была предоставлена.
2.9.4. Уведомление передается заявителю лично или направляется по почте с уведомлением о вручении либо иным способом по адресу, указанному заявителем.
2.10. Размер платы, взимаемой с заявителя при предоставлении муниципальной услуги.
Муниципальная услуга предоставляется бесплатно.
2.11. Максимальный срок ожидания в очереди при личном обращении при подаче запроса о предоставлении муниципальной услуги и при получении результата предоставления муниципальной услуги не может превышать 30 минут.
2.12. Срок регистрации запроса заявителя о предоставлении муниципальной услуги составляет 1 рабочий день.
2.13. Требования к местам предоставления муниципальной услуги.
2.12.1.Требования к местам информирования.
Места, предназначенные для ознакомления заявителей с информационными материалами, оборудуются:
- информационными стендами;
- стульями и столами (стойками для письма) для возможности оформления документов.
2.12.2. Требования к местам ожидания.
Места для ожидания должны соответствовать комфортным условиям для заявителей.
Места ожидания на предоставление или получение документов должны быть оборудованы стульями или скамьями (банкетками). Количество мест ожидания определяется исходя из фактической нагрузки и возможностей для их размещения в здании, но не может составлять менее 4 мест.
Места для оформления документов оборудуются стульями, столами (стойками) и обеспечиваются образцами заполнения документов, бланками заявлений и канцелярскими принадлежностями.
2.12.3. Требования к местам приема заявителей.
Кабинеты приема заявителей должны быть оборудованы информационными табличками (вывесками) с указанием:
- номера и названия кабинета;
- фамилии, имени, отчества и должности специалиста учреждения, осуществляющего прием;
- режима работы.
Специалист учреждения, осуществляющий прием, обеспечивается личными идентификационными карточками и (или) настольными табличками.
Место для приема посетителя должно быть снабжено стулом, иметь место для письма и раскладки документов.
Рабочее место специалиста учреждения должно быть оборудовано персональным компьютером с возможностью доступа к необходимым информационным базам данных, печатающим устройствам, источником бесперебойного питания.
При организации рабочих мест должна быть предусмотрена возможность свободного входа и выхода из помещения при необходимости.
В целях обеспечения конфиденциальности сведений о заявителе, одним специалистом одновременно ведется прием только одного посетителя. Одновременное консультирование и (или) прием двух и более посетителей не допускается.
3. Состав, последовательность и сроки выполнения административных процедур, требования к порядку их выполнения, в том числе особенности выполнения административных процедур в электронной форме.
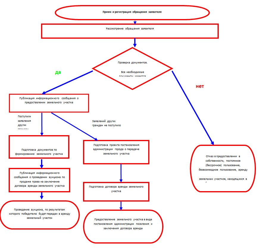
Административная процедура состоит из административных действий, связанных с порядком приема документов на представление в собственность, постоянное (бессрочное) пользование, в безвозмездное пользование, аренду земельных участков, находящихся в собственности Борисоглебского сельского поселения Борисоглебского муниципального района, юридическим лицам и гражданам (приложение № 1 к Административному регламенту).
3.1. Порядок предоставления муниципальной услуги
3.1.1. При предоставлении заявителем заявления и документов, указанные в пункте 2.6.1 Административного регламента, специалист учреждения, уполномоченный принимать документы, проверяет полномочия заявителя, в том числе полномочия представителя заявителя действовать от его имени.
3.1.2. Специалист администрации, уполномоченный принимать документы, знакомится с пакетом документов, определяет их соответствие установленным требованиям.
Заявителю выдается расписка по форме согласно приложению № 3 к Административному регламенту с отметкой о дате приема документов, их количестве и наименовании.
Расписка оформляется в двух экземплярах.
Первый экземпляр расписки передается заявителю, а второй - приобщается к поступившим документам.
3.1.3. Специалист администрации, уполномоченный принимать документы, осуществляет комплектование документов и их регистрацию.
Максимальный срок исполнения данной административной процедуры составляет не более 1 рабочего дня.
3.2. Рассмотрение обращения заявителя.
3.2.1. Глава поселения в форме резолюции назначает исполнителя для предоставления муниципальной услуги (далее - исполнитель).
3.2.2. Исполнитель после получения заявления о представлении в собственность, постоянное (бессрочное) пользование, в безвозмездное пользование, аренду земельных участков, находящихся в собственности муниципального образования, проводит проверку представленных документов, прилагаемых к заявлению, указанных в пункте 2.6.1 Административного регламента.
Исполнитель должен проверить, что земельный участок, в предоставлении которого заинтересован заявитель, не предоставлен другому лицу, в отношении данного земельного участка отсутствует решение (определение, постановление) суда или иного уполномоченного органа о наложении ареста или запрет совершать определенные действия.
Максимальный срок исполнения данной административной процедуры составляет не более 3 календарных дней со дня регистрации заявления.
3.3. Принятие решения о представлении в собственность, постоянное (бессрочное) пользование, в безвозмездное пользование, аренду земельных участков, находящихся в собственности муниципального образования.
3.3.1. По результатам проверки, если все документы имеются и оформлены правильно, в случае отсутствия оснований для отказа в предоставлении муниципальной услуги, исполнитель обеспечивает публикацию информационного сообщения о представлении в аренду земельных участков, находящихся в собственности муниципального образования, в средствах массовой информации (далее - СМИ).
Максимальный срок исполнения данного административного действия составляет не более 10 календарных дней со дня регистрации заявления.
3.3.2. По результатам публикации информационного сообщения о представлении в аренду земельных участков, находящихся в собственности муниципального образования, в случае наличия 2-х и более заявлений от заявителей, исполнитель готовит документы по формированию земельного участка для проведения аукциона по продаже права аренды такого земельного участка в соответствии с действующим земельным законодательством.
3.3.3. Исполнитель готовит письменное сообщение заявителю с разъяснением его прав участия в аукционе по продаже права на заключение договора аренды земельного участка и направляет его по почте или иным доступным способом с уведомлением о вручении.
Максимальный срок исполнения данной административной процедуры составляет не более 7 календарных дней со дня поступления заявления (заявлений) от других заявителей.
3.3.4. Если по истечении установленного 30-ти дневного срока со дня публикации информационного сообщения о наличии земельного участка заявлений о представление в аренду земельного участка, находящегося в собственности муниципального образования, не поступило, исполнитель готовит проект постановления о представлении в аренду земельного участка, который после соответствующих согласований направляется главе поселения на рассмотрение и подпись.
Максимальный срок исполнения данной административной процедуры составляет не более 5 календарных дней со дня предоставления заявителем необходимых документов.
3.3.6. После рассмотрения и подписания главой сельского поселения постановления о представлении в собственность, постоянное (бессрочное) пользование, в безвозмездное пользование, аренду земельных участков, находящихся в собственности муниципального образования, исполнитель готовит проект договора аренды земельного участка (далее – договор аренды земельного участка), после подписания договора уведомляет заявителя по телефону, почте, или иным доступным способом о необходимости явиться в администрацию для подписания соответствующего договора.
Максимальный срок исполнения данной административной процедуры составляет не более 5 рабочих дней со дня подписания соответствующего договора аренды земельного участка представителем администрации поселения.
3.3.7. Специалист учреждения предлагает получателю договора перед подписанием договора аренды земельного участка проверить правильность внесенных в договор аренды земельного участка сведений, разъясняет получателю договора права и обязанности по договору, предлагает получателю договора подписать необходимое количество экземпляров договоров аренды земельного участка. После этого необходимое количество экземпляров постановлений администрации поселения и договоров аренды земельного участка передается заявителю.
3.3.8. Оформленные договора аренды земельных участков учитываются в журнале регистрации договоров аренды земельных участков.
Административная процедура состоит из административных действий, связанных с порядком приема документов на представление в собственность, постоянное (бессрочное) пользование, в безвозмездное пользование, аренду земельных участков, находящихся в собственности Борисоглебского сельского поселения Борисоглебского муниципального района, юридическим лицам и гражданам (приложение № 1 к Административному регламенту).
3.1. Порядок предоставления муниципальной услуги
3.1.1. При предоставлении заявителем заявления и документов, указанные в пункте 2.6.1 Административного регламента, специалист учреждения, уполномоченный принимать документы, проверяет полномочия заявителя, в том числе полномочия представителя заявителя действовать от его имени.
3.1.2. Специалист администрации, уполномоченный принимать документы, знакомится с пакетом документов, определяет их соответствие установленным требованиям.
Заявителю выдается расписка по форме согласно приложению № 3 к Административному регламенту с отметкой о дате приема документов, их количестве и наименовании.
Расписка оформляется в двух экземплярах.
Первый экземпляр расписки передается заявителю, а второй - приобщается к поступившим документам.
3.1.3. Специалист администрации, уполномоченный принимать документы, осуществляет комплектование документов и их регистрацию.
Максимальный срок исполнения данной административной процедуры составляет не более 1 рабочего дня.
3.2. Рассмотрение обращения заявителя.
3.2.1. Глава поселения в форме резолюции назначает исполнителя для предоставления муниципальной услуги (далее - исполнитель).
3.2.2. Исполнитель после получения заявления о представлении в собственность, постоянное (бессрочное) пользование, в безвозмездное пользование, аренду земельных участков, находящихся в собственности муниципального образования, проводит проверку представленных документов, прилагаемых к заявлению, указанных в пункте 2.6.1 Административного регламента.
Исполнитель должен проверить, что земельный участок, в предоставлении которого заинтересован заявитель, не предоставлен другому лицу, в отношении данного земельного участка отсутствует решение (определение, постановление) суда или иного уполномоченного органа о наложении ареста или запрет совершать определенные действия.
Максимальный срок исполнения данной административной процедуры составляет не более 3 календарных дней со дня регистрации заявления.
3.3. Принятие решения о представлении в собственность, постоянное (бессрочное) пользование, в безвозмездное пользование, аренду земельных участков, находящихся в собственности муниципального образования.
3.3.1. По результатам проверки, если все документы имеются и оформлены правильно, в случае отсутствия оснований для отказа в предоставлении муниципальной услуги, исполнитель обеспечивает публикацию информационного сообщения о представлении в аренду земельных участков, находящихся в собственности муниципального образования, в средствах массовой информации (далее - СМИ).
Максимальный срок исполнения данного административного действия составляет не более 10 календарных дней со дня регистрации заявления.
3.3.2. По результатам публикации информационного сообщения о представлении в аренду земельных участков, находящихся в собственности муниципального образования, в случае наличия 2-х и более заявлений от заявителей, исполнитель готовит документы по формированию земельного участка для проведения аукциона по продаже права аренды такого земельного участка в соответствии с действующим земельным законодательством.
3.3.3. Исполнитель готовит письменное сообщение заявителю с разъяснением его прав участия в аукционе по продаже права на заключение договора аренды земельного участка и направляет его по почте или иным доступным способом с уведомлением о вручении.
Максимальный срок исполнения данной административной процедуры составляет не более 7 календарных дней со дня поступления заявления (заявлений) от других заявителей.
3.3.4. Если по истечении установленного 30-ти дневного срока со дня публикации информационного сообщения о наличии земельного участка заявлений о представление в аренду земельного участка, находящегося в собственности муниципального образования, не поступило, исполнитель готовит проект постановления о представлении в аренду земельного участка, который после соответствующих согласований направляется главе поселения на рассмотрение и подпись.
Максимальный срок исполнения данной административной процедуры составляет не более 5 календарных дней со дня предоставления заявителем необходимых документов.
3.3.6. После рассмотрения и подписания главой сельского поселения постановления о представлении в собственность, постоянное (бессрочное) пользование, в безвозмездное пользование, аренду земельных участков, находящихся в собственности муниципального образования, исполнитель готовит проект договора аренды земельного участка (далее – договор аренды земельного участка), после подписания договора уведомляет заявителя по телефону, почте, или иным доступным способом о необходимости явиться в администрацию для подписания соответствующего договора.
Максимальный срок исполнения данной административной процедуры составляет не более 5 рабочих дней со дня подписания соответствующего договора аренды земельного участка представителем администрации поселения.
3.3.7. Специалист учреждения предлагает получателю договора перед подписанием договора аренды земельного участка проверить правильность внесенных в договор аренды земельного участка сведений, разъясняет получателю договора права и обязанности по договору, предлагает получателю договора подписать необходимое количество экземпляров договоров аренды земельного участка. После этого необходимое количество экземпляров постановлений администрации поселения и договоров аренды земельного участка передается заявителю.
3.3.8. Оформленные договора аренды земельных участков учитываются в журнале регистрации договоров аренды земельных участков.
4. Формы контроля за исполнением Административного регламента
4.1. Контроль за соблюдением последовательности действий, определенных административными процедурами предоставления муниципальной услуги, а также за полнотой и качеством предоставления исполнителем муниципальной услуги осуществляется главой сельского поселения или лицом его замещающим.
4.2. Контроль за полнотой и качеством предоставления муниципальной услуги включает в себя проведение проверок, выявление и устранение нарушений прав заявителей, рассмотрение, принятие решений и подготовку ответов на обращения заявителей, содержащие жалобы на решения, действия (бездействие) должностных лиц.
4.3. По результатам проведенных проверок, в случае выявления нарушений прав заявителей, осуществляется привлечение виновных лиц к ответственности в соответствии с законодательством Российской Федерации.
4.1. Контроль за соблюдением последовательности действий, определенных административными процедурами предоставления муниципальной услуги, а также за полнотой и качеством предоставления исполнителем муниципальной услуги осуществляется главой сельского поселения или лицом его замещающим.
4.2. Контроль за полнотой и качеством предоставления муниципальной услуги включает в себя проведение проверок, выявление и устранение нарушений прав заявителей, рассмотрение, принятие решений и подготовку ответов на обращения заявителей, содержащие жалобы на решения, действия (бездействие) должностных лиц.
4.3. По результатам проведенных проверок, в случае выявления нарушений прав заявителей, осуществляется привлечение виновных лиц к ответственности в соответствии с законодательством Российской Федерации.
5. Досудебный (внесудебный) порядок обжалования решений и действий (бездействия) органа, предоставляющего муниципальную услугу, а также должностных лиц и муниципальных служащих
5.1. В случае если заявитель не согласен с результатом оказания муниципальной услуги, он вправе обжаловать действия (бездействия) и решения, осуществляемые (принятые) в ходе исполнения Административного регламента, в досудебном и судебном порядке.
5.2. В досудебном порядке: заявитель имеет право обратиться с жалобой лично (устно) или направить письменное предложение, заявление или жалобу к главе поселения по адресу: 152170, Ярославская область, п. Борисоглебский, ул. Красноармейская, д.8 адрес электронной почты: Этот адрес электронной почты защищён от спам-ботов. У вас должен быть включен JavaScript для просмотра.
справочные телефоны: (48539) 2-19-05, 2-10-98
Письменное обращение должно быть рассмотрено не позднее 30 дней с момента регистрации.
В случае если по обращению требуется провести дополнительную проверку, срок рассмотрения обращения может быть продлен по решению главы поселения, но не более, чем на 30 календарных дней. О продлении срока рассмотрения обращения заявитель уведомляется письменно с указанием причин продления.
5.3. Обращение заявителя в письменной форме должно содержать следующую информацию:
фамилия, имя, отчество заявителя, которым подается обращение, его место жительства (пребывания), почтовый адрес;
наименование органа, должности, фамилии, имени, отчества работника (при наличии информации), решение, действия (бездействия) которого обжалуются;
существо обжалуемого решения, действия (бездействия).
Обращение, поступившее в форме электронного документа должно в обязательном порядке содержать: фамилию, имя, отчество, наименование юридического лица, адрес электронной почты, если ответ должен быть направлен в форме электронного документа, почтовый адрес, если ответ должен быть направлен в письменной форме.
Дополнительно в обращении указываются причины несогласия с обжалуемым решением, действием (бездействием) обстоятельства, на основании которых заявитель считает, что нарушены его права, свободы и законные интересы, созданы препятствия к их реализации, либо незаконно возложена какая-либо обязанность, требования (об отмене решения, о признании незаконным действия (бездействия)), а также иные сведения, которые гражданин считает необходимым сообщить.
К обращению могут быть приложены копии документов, подтверждающие изложенные в обращении обстоятельства. В таком случае в обращении приводится перечень прилагаемых к нему документов и количество листов в одном документе.
Обращение подписывается подавшим его заявителем (уполномоченным лицом).
5.4. По результатам рассмотрения обращения главой города принимается решение об удовлетворении требований заявителя либо об отказе в их удовлетворении.
Письменный ответ, содержащий результаты рассмотрения письменного обращения, направляется заявителю.
Ответ на обращение, поступившее в форме электронного документа, направляется в форме электронного документа по адресу электронной почты, указанному в обращении, или в письменной форме по почтовому адресу, указанному в обращении.
5.5. Если в письменном обращении не указаны фамилия гражданина, наименование юридического лица, направившего обращение, почтовый адрес, по которому должен быть направлен ответ, ответ на обращение не дается. При получении письменного обращения, в котором содержатся нецензурные либо оскорбительные выражения, угрозы жизни, здоровью или имуществу должностного лица, а также членов его семьи, вправе оставить обращение без ответа по существу поставленных в нем вопросов и сообщить заявителю, направившему обращение, о недопустимости злоупотребления правом.
Если текст письменного обращения не поддается прочтению, ответ на обращение не дается, о чем сообщается заявителю, направившему обращение, если его фамилия (наименование юридического лица) и почтовый адрес поддаются прочтению.
5.6. Если в письменном обращении заявителя содержится вопрос, на который заявителю многократно давались письменные ответы по существу в связи с ранее направленными обращениями, и при этом в обращении не приводятся новые доводы или обстоятельства, глава города вправе принять решение о безосновательности очередного обращения и прекращения переписки по данному вопросу при условии, что указанное обращение и ранее направляемые обращения направлялись в администрацию города. О данном решении уведомляется заявитель, направивший обращение.
5.7. Если ответ по существу поставленного в обращении вопроса не может быть дан без разглашения сведений, составляющих государственную или иную охраняемую федеральным законом тайну, заявителю, направившему обращение, сообщается о невозможности дать ответ по существу поставленного в нем вопроса в связи с недопустимостью разглашения указанных сведений.
5.8. Обращение, в котором обжалуется судебное решение, в течение семи дней со дня регистрации возвращается гражданину, направившему обращение, с разъяснением порядка обжалования данного судебного решения.
5.9. Заявитель вправе обжаловать решения, принятые в ходе предоставления муниципальной услуги, действия или бездействия должностных лиц структурных подразделений, участвующих в предоставлении муниципальной услуги, в судебном порядке в сроки, установленные действующим законодательством.
5.1. В случае если заявитель не согласен с результатом оказания муниципальной услуги, он вправе обжаловать действия (бездействия) и решения, осуществляемые (принятые) в ходе исполнения Административного регламента, в досудебном и судебном порядке.
5.2. В досудебном порядке: заявитель имеет право обратиться с жалобой лично (устно) или направить письменное предложение, заявление или жалобу к главе поселения по адресу: 152170, Ярославская область, п. Борисоглебский, ул. Красноармейская, д.8 адрес электронной почты: Этот адрес электронной почты защищён от спам-ботов. У вас должен быть включен JavaScript для просмотра.
справочные телефоны: (48539) 2-19-05, 2-10-98
Письменное обращение должно быть рассмотрено не позднее 30 дней с момента регистрации.
В случае если по обращению требуется провести дополнительную проверку, срок рассмотрения обращения может быть продлен по решению главы поселения, но не более, чем на 30 календарных дней. О продлении срока рассмотрения обращения заявитель уведомляется письменно с указанием причин продления.
5.3. Обращение заявителя в письменной форме должно содержать следующую информацию:
фамилия, имя, отчество заявителя, которым подается обращение, его место жительства (пребывания), почтовый адрес;
наименование органа, должности, фамилии, имени, отчества работника (при наличии информации), решение, действия (бездействия) которого обжалуются;
существо обжалуемого решения, действия (бездействия).
Обращение, поступившее в форме электронного документа должно в обязательном порядке содержать: фамилию, имя, отчество, наименование юридического лица, адрес электронной почты, если ответ должен быть направлен в форме электронного документа, почтовый адрес, если ответ должен быть направлен в письменной форме.
Дополнительно в обращении указываются причины несогласия с обжалуемым решением, действием (бездействием) обстоятельства, на основании которых заявитель считает, что нарушены его права, свободы и законные интересы, созданы препятствия к их реализации, либо незаконно возложена какая-либо обязанность, требования (об отмене решения, о признании незаконным действия (бездействия)), а также иные сведения, которые гражданин считает необходимым сообщить.
К обращению могут быть приложены копии документов, подтверждающие изложенные в обращении обстоятельства. В таком случае в обращении приводится перечень прилагаемых к нему документов и количество листов в одном документе.
Обращение подписывается подавшим его заявителем (уполномоченным лицом).
5.4. По результатам рассмотрения обращения главой города принимается решение об удовлетворении требований заявителя либо об отказе в их удовлетворении.
Письменный ответ, содержащий результаты рассмотрения письменного обращения, направляется заявителю.
Ответ на обращение, поступившее в форме электронного документа, направляется в форме электронного документа по адресу электронной почты, указанному в обращении, или в письменной форме по почтовому адресу, указанному в обращении.
5.5. Если в письменном обращении не указаны фамилия гражданина, наименование юридического лица, направившего обращение, почтовый адрес, по которому должен быть направлен ответ, ответ на обращение не дается. При получении письменного обращения, в котором содержатся нецензурные либо оскорбительные выражения, угрозы жизни, здоровью или имуществу должностного лица, а также членов его семьи, вправе оставить обращение без ответа по существу поставленных в нем вопросов и сообщить заявителю, направившему обращение, о недопустимости злоупотребления правом.
Если текст письменного обращения не поддается прочтению, ответ на обращение не дается, о чем сообщается заявителю, направившему обращение, если его фамилия (наименование юридического лица) и почтовый адрес поддаются прочтению.
5.6. Если в письменном обращении заявителя содержится вопрос, на который заявителю многократно давались письменные ответы по существу в связи с ранее направленными обращениями, и при этом в обращении не приводятся новые доводы или обстоятельства, глава города вправе принять решение о безосновательности очередного обращения и прекращения переписки по данному вопросу при условии, что указанное обращение и ранее направляемые обращения направлялись в администрацию города. О данном решении уведомляется заявитель, направивший обращение.
5.7. Если ответ по существу поставленного в обращении вопроса не может быть дан без разглашения сведений, составляющих государственную или иную охраняемую федеральным законом тайну, заявителю, направившему обращение, сообщается о невозможности дать ответ по существу поставленного в нем вопроса в связи с недопустимостью разглашения указанных сведений.
5.8. Обращение, в котором обжалуется судебное решение, в течение семи дней со дня регистрации возвращается гражданину, направившему обращение, с разъяснением порядка обжалования данного судебного решения.
5.9. Заявитель вправе обжаловать решения, принятые в ходе предоставления муниципальной услуги, действия или бездействия должностных лиц структурных подразделений, участвующих в предоставлении муниципальной услуги, в судебном порядке в сроки, установленные действующим законодательством.
ПРИЛОЖЕНИЕ № 1
к Административному регламенту по предоставлению муниципальной услуги
«Представление в собственность, постоянное (бессрочное) пользование,
в безвозмездное пользование, аренду земельных участков,
находящихся в собственности Борисоглебского сельского поселения
Борисоглебского муниципального района, юридическим лицам и гражданам»
БЛОК-СХЕМА
предоставления муниципальной услуги «Представление в собственность, постоянное (бессрочное) пользование, в безвозмездное пользование, аренду земельных участков, находящихся в собственности Борисоглебского сельского поселения Борисоглебского муниципального района, юридическим лицам и гражданам»
предоставления муниципальной услуги «Представление в собственность, постоянное (бессрочное) пользование, в безвозмездное пользование, аренду земельных участков, находящихся в собственности Борисоглебского сельского поселения Борисоглебского муниципального района, юридическим лицам и гражданам»
ПРИЛОЖЕНИЕ № 2
к Административному регламенту по предоставлению муниципальной услуги
«Представление в собственность, постоянное (бессрочное) пользование,
в безвозмездное пользование, аренду земельных участков, находящихся в собственности
Борисоглебского сельского поселения Борисоглебского муниципального района,
юридическим лицам и гражданам»
Главе Борисоглебского сельского поселения
Заявитель ______________________________________________
(Ф.И.О, паспортные данные физического лица,
______________________________________________________
полное наименование юридического лица, ИНН,
_________________________________________________________
номер и дата выдачи свидетельства государственной
_________________________________________________________
регистрации, почтовый индекс, адрес проживания, адрес
_______________________________________________________
местонахождения, телефон)
Заявитель ______________________________________________
(Ф.И.О, паспортные данные физического лица,
______________________________________________________
полное наименование юридического лица, ИНН,
_________________________________________________________
номер и дата выдачи свидетельства государственной
_________________________________________________________
регистрации, почтовый индекс, адрес проживания, адрес
_______________________________________________________
местонахождения, телефон)
ЗАЯВЛЕНИЕ
о предоставлении земельного участка в __________________________________,
(вид пользования)
находящегося в собственности муниципального образования.
о предоставлении земельного участка в __________________________________,
(вид пользования)
находящегося в собственности муниципального образования.
Прошу предоставить в ________________________________________
(вид пользования)
земельный участок площадью _____ с кадастровым номером ___________, с разрешённым использованием ___________, расположенный по адресу: ______________.
Приложение:
1. ______________________________________ на __ листах в __ экземпляре.
2. ______________________________________ на __ листах в __ экземпляре.
3. ______________________________________ на __ листах в __ экземпляре.
4. ______________________________________ на __ листах в __ экземпляре.
5. ______________________________________ на __ листах в __ экземпляре.
2. ______________________________________ на __ листах в __ экземпляре.
3. ______________________________________ на __ листах в __ экземпляре.
4. ______________________________________ на __ листах в __ экземпляре.
5. ______________________________________ на __ листах в __ экземпляре.
Заявитель _____________________________ ______________
М.П. (подпись) (дата)
Информацию о ходе и результатах предоставления муниципальной услуги прошу сообщить по телефону _________________ или иным способом ___________________________________.
(указать способ)
ПРИЛОЖЕНИЕ № 3
к Административному регламенту
по предоставлению муниципальной услуги «Представление в собственность,
постоянное (бессрочное) пользование, в безвозмездное пользование, аренду земельных участков,
находящихся в собственности Борисоглебского сельского поселения
Борисоглебского муниципального района, юридическим лицам и гражданам»
РАСПИСКА
в получении документов на предоставление земельного участка в собственность, постоянное (бессрочное) пользование, в безвозмездное пользование, аренду земельных участков, находящихся в собственности Борисоглебского сельского поселения Борисоглебского муниципального района
в получении документов на предоставление земельного участка в собственность, постоянное (бессрочное) пользование, в безвозмездное пользование, аренду земельных участков, находящихся в собственности Борисоглебского сельского поселения Борисоглебского муниципального района
Приняты в работу следующие документы:
1. _________________________________________на ____л. в _____ экз.
2. _________________________________________ на ____л. в _____ экз.
3. _________________________________________ на ____л. в _____ экз.
4. _________________________________________ на ____л. в _____ экз.
Документы представлены на приеме _____________20__г.
Выдана расписка в получении документов ___________________20___г.
Расписку получил ______________20 ___г. ___________________
(подпись заявителя)
______________________________________________ ______________________
(должность, Ф.И.О. должностного лица, (подпись)
принявшего заявление )
1. _________________________________________на ____л. в _____ экз.
2. _________________________________________ на ____л. в _____ экз.
3. _________________________________________ на ____л. в _____ экз.
4. _________________________________________ на ____л. в _____ экз.
Документы представлены на приеме _____________20__г.
Выдана расписка в получении документов ___________________20___г.
Расписку получил ______________20 ___г. ___________________
(подпись заявителя)
______________________________________________ ______________________
(должность, Ф.И.О. должностного лица, (подпись)
принявшего заявление )
ПРИЛОЖЕНИЕ № 4
к Административному регламенту
по предоставлению муниципальной услуги «Представление в собственность,
постоянное (бессрочное) пользование, в безвозмездное пользование, аренду земельных участков,
находящихся в собственности Борисоглебского сельского поселения
Борисоглебского муниципального района, юридическим лицам и гражданам»
АДМИНИСТРАЦИЯ
Борисоглебского сельского поселения
Борисоглебского муниципального района
Ярославской области
152170 п.Борисоглебский
тел. 2-19-05, 2-10-98
Этот адрес электронной почты защищён от спам-ботов. У вас должен быть включен JavaScript для просмотра.
__________ № ____________
на №________ от _______
Адрес заявителя
(Ф.И.О. заявителя)
(Ф.И.О. заявителя)
Уведомление
о приостановлении (об отказе) в предоставлении муниципальной услуги
о приостановлении (об отказе) в предоставлении муниципальной услуги
Администрации Борисоглебского сельского поселения информирует о том, что
__________________________________________________________________
(фамилия, имя, отчество заявителя)
проживающему(ей) по адресу:_________________________________________
предоставление в ______________земельного участка, приостанавливается по следующим причинам _____________________________________________________________
_____________________________________________________________________
отказывается в предоставлении в _______________ земельного участка, по следующим причинам ___________________________________________________________
________________________________________________________________________
Отказ в предоставлении в ___________________ земельного участка может быть обжалован в установленном порядке.
Глава Борисоглебского
сельского поселения ___________
(фамилия, имя, отчество заявителя)
проживающему(ей) по адресу:_________________________________________
предоставление в ______________земельного участка, приостанавливается по следующим причинам _____________________________________________________________
_____________________________________________________________________
отказывается в предоставлении в _______________ земельного участка, по следующим причинам ___________________________________________________________
________________________________________________________________________
Отказ в предоставлении в ___________________ земельного участка может быть обжалован в установленном порядке.
Глава Борисоглебского
сельского поселения ___________
ФИО
телефон исполнителя (специалиста, ответственного за прием документов)
телефон исполнителя (специалиста, ответственного за прием документов)



