ПОСТАНОВЛЕНИЕ
Администрации Борисоглебского сельского поселения
Борисоглебского муниципального района
Ярославской области
от 13.03.2013 г. № 26-б
п. Борисоглебский
Об утверждении Порядка разработки и утверждения административных регламентов осуществления муниципального контроля на территории Борисоглебского сельского поселения
В целях организации и осуществления муниципального контроля на территории Борисоглебского сельского поселения, в соответствии с Конституцией Российской Федерации, Федеральным законом от 26.12.2008 № 294-ФЗ «О защите прав юридических лиц и индивидуальных предпринимателей при осуществлении государственного контроля (надзора) и муниципального контроля», Федеральным законом от 06.10.2003 № 131-ФЗ «Об общих принципах организации местного самоуправления в Российской Федерации», Постановлением Правительства Ярославской области от 24.12.2012 № 1508-п «Об утверждении Порядка разработки и утверждения административных регламентов осуществления муниципального контроля», руководствуясь Уставом Борисоглебского сельского поселения Администрация сельского поселения ПОСТАНОВЛЯЕТ:
1. Утвердить предлагаемый Порядок разработки и утверждения административных регламентов осуществления муниципального контроля на территории Борисоглебского сельского поселения (приложение).
2. Опубликовать настоящее постановление в установленном порядке на официальном сайте Администрации Борисоглебского сельского поселения.
3. Постановление вступает в силу с момента его подписания.
4. Контроль исполнения настоящего постановления оставляю за собой.
Глава Борисоглебского
сельского поселения С.А.Шишкин
Приложение
к Постановлению Администрации Борисоглебского сельского поселения
от 13.03.2013г. № 26-б
ПОРЯДОК
разработки и утверждения административных регламентов осуществления муниципального контроля на территории Борисоглебского сельского поселения
I. Общие положения
1. Порядок разработки и утверждения административных регламентов осуществления муниципального контроля на территории Борисоглебского сельского поселения (далее - Порядок) разработан в соответствии с пунктом 2 части 2 статьи 6 Федерального закона от 26 декабря 2008 года № 294-ФЗ «О защите прав юридических лиц и индивидуальных предпринимателей при осуществлении государственного контроля (надзора) и муниципального контроля», Постановлением Правительства Ярославской области от 24.12.2012 № 1508-п «Об утверждении Порядка разработки и утверждения административных регламентов осуществления муниципального контроля» с целью единого подхода и механизма разработки и утверждения Администрацией Борисоглебского сельского поселения (далее - Администрация) административных регламентов осуществления муниципального контроля (далее - регламент, регламенты).
2. Порядок устанавливает требования к разработке и утверждению регламентов Администрации.
3. В Порядке используются следующие термины:
регламент - нормативный правовой акт, устанавливающий порядок осуществления муниципального контроля;
административная процедура - логически обособленная последовательность административных действий, выполняемых должностными лицами при осуществлении муниципального контроля, имеющая конечный результат;
административное действие - предусмотренное регламентом действие должностного лица в рамках осуществления муниципального контроля.
4. Органом исполнительной власти, к компетенции которого относится разработка Порядка и его актуализация, является Администрация Борисоглебского сельского поселения в лице в специалиста Администрации Борисоглебского сельского поселения.
5. Внесение изменений в Порядок производится специалистом, указанным в пункте 4 данного раздела Порядка:
- в случае необходимости приведения Порядка в соответствие с законодательством Российской Федерации;
- по результатам анализа практики применения Порядка.
II. Общие требования к разработке и утверждению регламентов
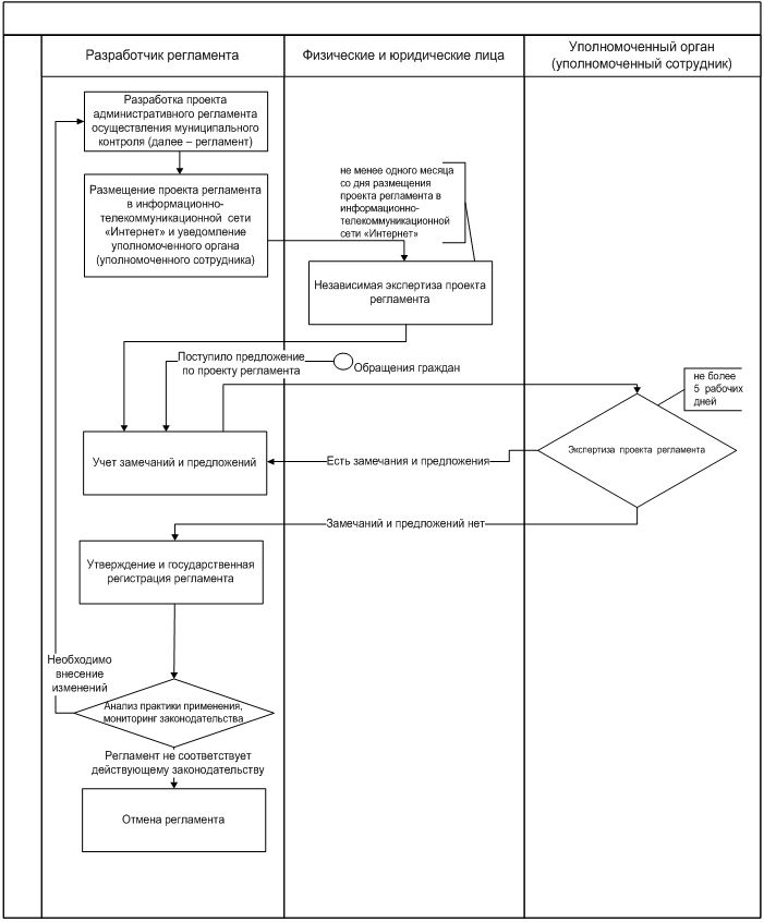
1. Схема разработки и утверждения регламента представлена в приложении к Порядку.
2. Разработка проекта регламента и его размещение в информационно-телекоммуникационной сети «Интернет».
2.1. Разработку проекта регламента осуществляет специалист Администрации, уполномоченный на осуществление муниципального контроля (далее - разработчик).
2.2. Проект регламента подлежит размещению в информационно-телекоммуникационной сети «Интернет» на официальном сайте Администрации для ознакомления заинтересованных лиц.
Вместе с проектом регламента разработчик размещает в информационно-телекоммуникационной сети «Интернет»:
- информацию о сроках проведения независимой экспертизы проекта регламента (далее - независимая экспертиза) и внесения предложений по проекту регламента;
- перечень специалистов, ответственных за сбор и учет представленных предложений, с указанием номеров телефонов, факсов и адресов электронной почты, по которым могут быть представлены предложения по проекту регламента;
- информацию о совершенствовании процесса исполнения функции по осуществлению муниципального контроля (далее – муниципальная функция) в случае принятия регламента.
2.3. При разработке регламента возможно использование электронных средств описания и моделирования административно-управленческих процессов для подготовки информации о структуре и порядке осуществления административных процедур и административных действий.
3. Экспертиза проекта регламента.
Проекты регламентов подлежат независимой экспертизе и экспертизе, проводимой уполномоченным сотрудником разработчика.
3.1. Независимая экспертиза.
3.1.1. Предметом независимой экспертизы является оценка возможного положительного эффекта, а также возможных негативных последствий реализации положений проекта регламента для граждан и организаций.
3.1.2. Независимая экспертиза может проводиться физическими и юридическими лицами по их инициативе за счет собственных средств.
Независимая экспертиза не может проводиться физическими и юридическими лицами, принимавшими участие в разработке проекта регламента, а также организациями, находящимися в ведении разработчика.
3.1.3. Срок проведения независимой экспертизы указывается при размещении проекта регламента в информационно-телекоммуникационной сети «Интернет». Данный срок не может быть менее одного месяца со дня размещения проекта регламента в информационно-телекоммуникационной сети «Интернет».
3.1.4. По результатам независимой экспертизы составляется заключение, которое направляется разработчику в срок, установленный для проведения независимой экспертизы. Разработчик обязан рассмотреть все поступившие заключения независимой экспертизы и принять решение по каждому из них.
3.1.5. Разработчик размещает заключения независимой экспертизы на соответствующем официальном сайте в порядке, указанном в подпункте 2.2 пункта 2 данного раздела Порядка, в срок не позднее трех дней с момента поступления.
3.1.6. Не поступление заключения независимой экспертизы разработчику в срок, отведенный для проведения независимой экспертизы, не является препятствием для проведения экспертизы, проводимой уполномоченным сотрудником разработчика, и последующего утверждения регламента.
3.2. Экспертиза, проводимая уполномоченным сотрудником разработчика.
3.2.1. Одновременно с размещением в информационно-телекоммуникационной сети «Интернет» разработчик направляет уведомление о размещении проекта регламента уполномоченному сотруднику.
3.2.2. По истечении срока проведения независимой экспертизы разработчик в трехдневный срок направляет проект регламента на экспертизу уполномоченному сотруднику. К проекту регламента прилагаются проект нормативного правового акта об утверждении регламента, блок-схема процесса осуществления муниципального контроля и пояснительная записка, содержащая информацию о результатах независимой экспертизы, об учете в проекте регламента рекомендаций независимой экспертизы (в случае ее проведения), предложений заинтересованных организаций и граждан.
3.2.3. В случае, если в процессе разработки проекта регламента выявляется возможность оптимизации (повышения качества) исполнения муниципальной функции при условии внесения изменений в муниципальные нормативные правовые акты, проект регламента представляется на экспертизу в установленном порядке с приложением проектов нормативных правовых актов о внесении соответствующих изменений.
3.2.4. Уполномоченный сотрудник проверяет:
- комплектность поступивших на экспертизу материалов (наличие проекта нормативного правового акта об утверждении регламента, проекта регламента, приложений к нему, в том числе блок-схемы, пояснительной записки, при необходимости - проектов нормативных правовых актов о внесении соответствующих изменений);
- соответствие структуры и содержания проекта регламента требованиям Порядка;
- полноту описания в проекте регламента порядка организации и осуществления муниципального контроля в соответствующей сфере деятельности, установленного муниципальными правовыми актами, либо законом Ярославской области и принятыми в соответствии с ними нормативно-правовыми актами Администрации;
- учет замечаний и предложений, полученных в результате проведения независимой экспертизы проекта регламента;
- меры по совершенствованию порядка исполнения муниципальной функции.
3.2.5. Экспертиза проводится в срок не более 5 рабочих дней со дня получения проекта регламента.
3.2.6. При наличии замечаний и предложений по результатам экспертизы уполномоченный сотрудник в срок, указанный в подпункте 3.2.5 пункта 3 данного раздела Порядка, готовит заключение и направляет разработчику.
3.2.7. Разработчик обеспечивает учет замечаний и предложений, содержащихся в заключении.
4. Регламент утверждается нормативным правовым актом Администрации.
5. Внесение изменений в регламент.
5.1. Изменения в регламент вносятся в случае необходимости приведения его в соответствие с действующим законодательством, изменения структуры Администрации, осуществляющей муниципальный контроль, а также по предложениям Администрации, основанным на результатах анализа практики применения регламента.
5.2. Внесение изменений в регламент, за исключением внесения изменений в случаях, указанных в подпункте 5.3 пункта 5 данного раздела Порядка, осуществляется в порядке, установленном для разработки и утверждения регламентов.
5.3. Проекты нормативных правовых актов о внесении изменений в регламенты, касающиеся исправления технических ошибок, изменения адресов и телефонов Администрации, осуществляющей муниципальный контроль, не подлежат экспертизе и размещению разработчиком в информационно-телекоммуникационной сети «Интернет».
6. Отмена регламента.
6.1. Отмена регламента производится в случае его несоответствия действующему законодательству.
6.2. Отмена регламента производится в порядке, установленном действующим законодательством.
III. Требования к регламентам
1. При разработке регламентов разработчик предусматривает оптимизацию (повышение качества) исполнения муниципальной функции, в том числе:
- упорядочение административных процедур и административных действий;
- устранение избыточных административных процедур и административных действий, если это не противоречит федеральным законам, нормативным правовым актам Президента Российской Федерации и Правительства Российской Федерации, законам и иным нормативным правовым актам Ярославской области, нормативным правовым актам Администрации;
- сокращение срока исполнения муниципальной функции за счет сокращения сроков исполнения отдельных административных процедур и административных действий. При этом разработчик может установить в регламенте сокращенные сроки исполнения муниципальной функции, исполнения административных процедур в рамках исполнения муниципальной функции по отношению к соответствующим срокам, установленным действующим законодательством;
- ответственность должностных лиц, муниципальных служащих за несоблюдение ими требований регламентов при выполнении административных процедур (действий);
- осуществление отдельных административных процедур (действий) в электронной форме.
2. Наименование регламента определяется разработчиком в соответствии с формулировкой, содержащейся в нормативном правовом акте, которым предусмотрена муниципальная функция.
3. В регламент включаются следующие разделы:
- общие положения;
- требования к порядку исполнения муниципальной функции;
- состав, последовательность и сроки выполнения административных процедур (административных действий), требования к порядку их выполнения, в том числе особенности выполнения административных процедур (административных действий) в электронной форме;
- порядок и формы контроля за исполнением регламента;
- досудебный (внесудебный) порядок обжалования решений и действий (бездействия) органа, исполняющего муниципальную функцию, должностных лиц, муниципальных служащих.
4. Раздел «Общие положения» включает в себя следующую информацию:
- наименование муниципальной функции;
- наименование органа местного самоуправления, исполняющего муниципальную функцию. Если в исполнении муниципальной функции участвуют также органы исполнительной власти Ярославской области, территориальные органы федеральных органов исполнительной власти, территориальные подразделения органов государственных внебюджетных фондов, иные органы местного самоуправления и организации (далее - органы и организации), то указываются все органы и организации, участие которых в исполнении муниципальной функции необходимо;
- перечень нормативных правовых актов, регулирующих исполнение муниципальной функции, с указанием их реквизитов и источников официального опубликования;
- предмет муниципального контроля;
- права и обязанности должностных лиц, муниципальных служащих при осуществлении муниципального контроля;
- права и обязанности лиц, в отношении которых осуществляются мероприятия по контролю;
- описание результата исполнения муниципальной функции.
5. Раздел «Требования к порядку исполнения муниципальной функции» включает в себя следующую информацию:
- порядок информирования об исполнении муниципальной функции;
- сведения о размере платы за услуги организации (организаций), участвующей (участвующих) в исполнении муниципальной функции, взимаемой с лица, в отношении которого проводятся мероприятия по контролю (данная информация включается в случае, если в исполнении муниципальной функции участвуют иные организации);
- срок исполнения муниципальной функции.
5.1. В подразделе «Порядок информирования об исполнении муниципальной функции» указываются следующие сведения:
- информация о месте нахождения и графике работы Администрации, исполняющей муниципальную функцию, способы получения информации о месте нахождения и графиках работы государственных и муниципальных органов и организаций, участвующих в исполнении муниципальной функции;
- справочные телефоны структурных подразделений Администрации, исполняющих муниципальную функцию, и органов и организаций, участвующих в исполнении муниципальной функции, в том числе номер телефона-автоинформатора (при наличии);
- адреса официальных сайтов Администрации, исполняющей муниципальную функцию, и органов и организаций, участвующих в исполнении муниципальной функции, в информационно-телекоммуникационной сети «Интернет», содержащих информацию о порядке исполнения муниципальной функции, адреса их электронной почты;
- порядок получения заинтересованными лицами информации по вопросам исполнения муниципальной функции, сведений о ходе исполнения муниципальной функции, в том числе с использованием федеральной государственной информационной системы «Единый портал государственных и муниципальных услуг (функций)» (далее - Единый портал государственных и муниципальных услуг);
- порядок, форма и место размещения указанной в настоящем подпункте раздела III информации, в том числе на стендах в местах исполнения муниципальной функции, на официальных сайтах Администрации, исполняющей муниципальную функцию, организаций, участвующих в исполнении муниципальной функции, в информационно-телекоммуникационной сети «Интернет», а также на Едином портале государственных и муниципальных услуг.
5.2. В подразделе «Сведения о размере платы за услуги организации (организаций), участвующей (участвующих) в исполнении муниципальной функции, взимаемой с лица, в отношении которого проводятся мероприятия по контролю» указывается информация об основаниях и порядке взимания платы либо об отсутствии такой платы.
5.3. В подразделе «Срок исполнения муниципальной функции» указывается общий срок исполнения муниципальной функции.
6. Раздел «Состав, последовательность и срок выполнения административных процедур (административных действий), требования к порядку их выполнения, в том числе особенности выполнения административных процедур (административных действий) в электронной форме» состоит из подразделов, соответствующих количеству административных процедур.
В начале раздела указывается исчерпывающий перечень административных процедур, описание которых содержится в разделе.
В приложении к регламенту приводится функциональная блок-схема исполнения муниципальной функции.
Описание каждой административной процедуры содержит следующие обязательные элементы:
- основания для начала административной процедуры;
- содержание каждого административного действия, входящего в состав административной процедуры, продолжительность и (или) максимальный срок его выполнения;
- сведения о должностном лице, муниципальном служащем, ответственном за выполнение каждого административного действия, входящего в состав административной процедуры. Если нормативные правовые акты, непосредственно регулирующие исполнение муниципальной функции, содержат указание на конкретную должность, она указывается в тексте регламента;
- условия, порядок и срок приостановления исполнения муниципальной функции в случае, если возможность приостановления предусмотрена законодательством Российской Федерации;
- критерии принятия решений;
- результат административной процедуры и порядок передачи результата, который может совпадать с основанием для начала выполнения следующей административной процедуры;
- способ фиксации результата выполнения административной процедуры, в том числе в электронной форме, содержащий указание на формат обязательного отображения административной процедуры.
7. Раздел «Порядок и формы контроля за исполнением регламента» включает в себя:
- порядок осуществления текущего контроля за соблюдением и исполнением ответственными должностными лицами, муниципальными служащими положений регламента и иных нормативных правовых актов, устанавливающих требования к исполнению муниципальной функции, а также принятием решений ответственными лицами;
- порядок и периодичность осуществления плановых и внеплановых проверок полноты и качества исполнения муниципальной функции, в том числе порядок и формы контроля за полнотой и качеством исполнения муниципальной функции;
- конкретные меры ответственности муниципальных служащих органа местного самоуправления и должностных лиц за решения и действия (бездействие), принимаемые (осуществляемые) в ходе исполнения муниципальной функции;
- положения, характеризующие требования к порядку и формам контроля за исполнением муниципальной функции, в том числе со стороны граждан, их объединений и организаций.
8. В разделе «Досудебный (внесудебный) порядок обжалования решений и действий (бездействия) органа, исполняющего муниципальную функцию, должностных лиц, муниципальных служащих» указывается:
- информация о праве руководителя, иного должностного лица или уполномоченного представителя юридического лица, индивидуального предпринимателя (далее – заинтересованные лица) на досудебное (внесудебное) обжалование решений и действий (бездействия), принятых (осуществляемых) в ходе исполнения муниципальной функции органом местного самоуправления либо его должностными лицами;
- обязательность принятия к рассмотрению жалобы, поступившей в орган местного самоуправления или должностному лицу в соответствии с их компетенцией;
- порядок подачи жалобы;
- предмет досудебного (внесудебного) обжалования;
- порядок рассмотрения жалобы, в том числе порядок рассмотрения отдельных жалоб;
- требования к содержанию жалобы;
- основания для начала процедуры досудебного (внесудебного) обжалования;
- права заинтересованных лиц на получение информации и документов, необходимых для обоснования и рассмотрения жалобы;
- обязанность Администрации, должностного лица представить заинтересованным лицам информацию и документы, необходимые для обоснования и рассмотрения жалобы, сроки их представления;
- обязанность Администрации, должностного лица запросить, в том числе в электронной форме, необходимые для рассмотрения жалобы документы и материалы в государственных органах, других органах местного самоуправления и у иных должностных лиц, за исключением судов, органов дознания и органов предварительного следствия;
- органы местного самоуправления и должностные лица, которым может быть адресована жалоба заявителя в досудебном (внесудебном) порядке;
- сроки рассмотрения жалобы;
- результат досудебного (внесудебного) обжалования применительно к каждой процедуре либо инстанции обжалования;
- срок и форма направления мотивированного ответа заявителю о результатах рассмотрения жалобы.
Приложение №1
К Порядку разработки и утверждения административных регламентов осуществления муниципального контроля на территории Борисоглебского сельского поселения
СХЕМА
разработки и утверждения административного регламента осуществления муниципального контроля



